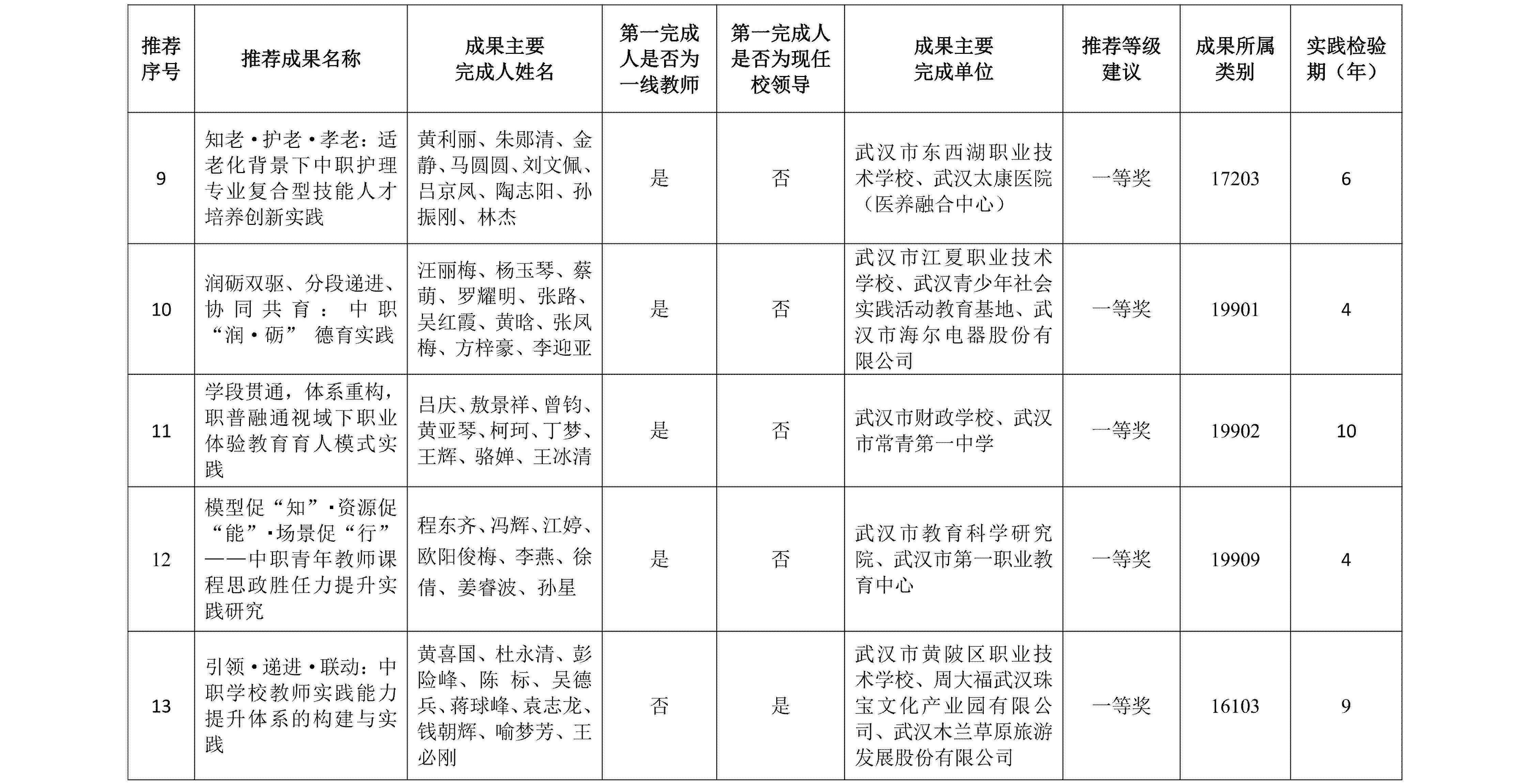
根据《省人社厅、省教育厅关于开展2025年湖北省教学成果奖评奖工作的通知》(鄂人社奖〔2025〕50号)要求,按照《2025年湖北省职业教育教学成果奖评审工作安排》,市中等职业学校教学工作诊断与改进专家委员会组织开展遴选推荐,经专家组资料查看、现场评议等环节,拟推荐22项教学成果申报湖北省职业教育教学成果奖,现将拟推荐结果予以公示(详见下表)。
公示期为2025年11月4日至10日。公示期间任何单位和个人可对拟推荐结果提出异议,提出异议的单位或个人应以书面方式提出,并提供必要的证明材料及有效的联系方式。我们将对反映的问题进行调查核实,并为反映人保密。
反映情况请于2025年11月10日之前通过邮寄、传真或者电子邮件(扫描件)送达市教育局职成教处,联系电话:027-65608446;通信地址:武汉市教育局职成教处(江岸区工农兵路125号);邮政编码:430000。
武汉市教育局
2025年11月4日





时间:2025-11-04
信息来源:武汉市教育局
